
吉林省人事考试中心
吉人考函〔2024〕11号
关于做好2024年度一级建造师
资格考试考务工作的通知
根据人力资源社会保障部办公厅《关于2024年度专业技术人员职业资格考试计划及有关事项的通知》(人社厅发〔2024〕1号)和人力资源社会保障部人事考试中心《关于做好2024年度一级建造师资格考试考务工作的通知》(人考中心函〔2024〕19号),2024年度一级建造师职业资格考试于9月7日、8日举行。为做好我省考试考务工作,现将有关事项通知如下:
一、报名时间、地点及办法
2024年度一级建造师资格考试报名证明事项推行告知承诺制。
(一)网上报名时间:2024年6月17日—26日
报考人员使用全国专业技术人员资格考试服务平台(网址:http://www.cpta.com.cn)进行网上报名,考试科目及时间见附件1。
1.选择考点。驻长春市中、省直单位的考生选择“省、中直”考点,驻长春市其他单位考生选择长春市考点,其他市(州)单位考生选择相应市(州)考点,长白山保护开发区、梅河口市及中、省直驻其他市(州)单位的考生就近选择考点。
2.填报信息。在网上报名系统注册时,网上报名系统通过政务信息共享接口等方式对报考人员身份、学历学位等信息进行在线核查,完成相关数据核查后方可继续报名。报考人员应对照报考条件(见附件2)准确填报信息。
3.考生承诺。报考人员在网上报名系统填报相关信息后,可自主选择是否采用告知承诺制方式办理相关事项。未选择告知承诺制方式或者不适用告知承诺制办理报考事项的,报考人员应按报名地考试组织机构有关规定办理事项,提交相关证明材料。报考人员签署告知承诺书(电子文本),一经提交即具有法律效力,不允许代为承诺。
(二)现场人工核查时间:2024年6月24日—27日
报名确认时,下列报考人员须携带对应报名条件中要求的学历、学位、资格证书、资格考试报名表、学历学位验证/认证报告等原件到资格审核部门(见附件3)进行现场人工核查:
1.不适用告知承诺制办理相关事项的;
2.未选择告知承诺制方式办理相关事项的;
3.撤回承诺申请的;
4.身份信息、学历学位、所学专业等无法在线核查或在线核查未通过的。
(三)网上缴费时间:2024年6月24日—28日
(四)准考证打印
考前一周内,报考人员登录中国人事考试网 “准考证打印”栏目,用A4纸自行打印。凭准考证和有效身份证件原件(居民身份证、社会保障卡)参加考试。二、告知承诺制政策
报考人员承诺后,在核查或者日常监管中发现其不符合考试报名条件的,考试报名无效,已缴费用不予退还;取得成绩的,当次全部科目考试成绩无效;取得资格证书或者成绩证明的,资格证书或者成绩证明无效。
报考人员应接受并配合考试组织机构的核查。打印准考证前,报考人员未按考试组织机构要求接受核查的,考试报名无效,不予办理准考证;考试结束后,报考人员未按考试组织机构要求接受核查的,暂按“报考条件待核查”处理,对其不进行成绩数据和证书相关操作,逾期拒不接受核查的,视为放弃考试资格。
报考人员提供虚假证明材料或者以其他不正当手段取得相应资格证书或者成绩证明等严重违纪违规行为的,按照《专业技术人员资格考试违纪违规行为处理规定》(人社部令第31号)第十条、第十二条处理。涉嫌犯罪的,依法移送司法机关。
三、资格证书
应试人员可在2024年12月上旬登录中国人事考试网查询成绩。证书领取时间请关注吉林省人事考试网服务指南“证书领取通知”栏目相关消息。
四、考试相关事项
为加强报名证明事项告知承诺制事中监管,如报考人员提交的境内高等教育学历学位信息无法通过在线自动核验,报考人员应在报名前及时登录中国高等教育学生信息网(学信网)进行验证/认证,下载相关PDF格式在线验证/认证报告,报名期间按要求提交相关验证/认证报告,接受人工核查,具体操作方式参见中国人事考试网考生问答栏目内容。
因学信网学历学位认证需要一定办理周期,各地需提醒报考人员提前安排好认证事宜,以免影响报名。如报考人员在考试报名截止前无法及时取得学历学位验证/认证报告,各地应当引导相关人员临时上传PDF格式的学历学位电子文件继续完成报名,事后补充提交本人学历学位验证/认证报告,并做好登记和相关报考人员学历学位验证/认证报告的核查工作;在职攻读成人教育学历的报考人员在报名期间尚未取得毕业证书,无法在线核验学历或提交相应学历证明材料,各地可引导相关人员先行报名,事后补充相应材料接受审核。
五、工作要求
各级人事考试机构要做好资格审查工作,实行双审制和责任追究制,做到互相制约、互相监督。要将制度管人、管事、管程序的理念贯穿于考试工作全过程。考试工作人员要认真学习人社部31号令,做到依法执纪、文明执纪、科学执纪、规范执纪。
附件:1.考试科目及时间
2.报考条件
3.吉林省人事考试机构联系方式
吉林省人事考试中心
2024年6月14日
(此件主动公开)
(联系单位:吉林省人事考试中心)
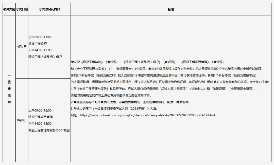
附件1:
考试科目及时间
附件2:
报考条件
附件3:
吉林省人事考试机构联系方式